Construye tu propio pulsioxímetro con la ayuda del sensor MAX30102. Posee interfaz de comunicación digital I2C.
INFO
La pulsioximetría es un método no invasivo que permite medir el porcentaje de saturación de oxígeno de la hemoglobina (SpO2) en sangre de un paciente utilizando un circuito fotoeléctrico. Para esto se emplea un pulsioxímetro, que es un dispositivo que integra los emisores de luz y el sensor que mide la cantidad de luz reflejada por el dedo del paciente. La luz detectada por el sensor varía de acuerdo a la concentración de oxígeno en la sangre, la sangre oxigenada absorbe mayor cantidad de luz infrarroja, mientras que la sangre poco oxigenada absorbe mayor luz roja.
El MAX30102 es un dispositivo que integra un pulsioxímetro y un monitor de frecuencia cardiaca, es la evolución del sensor MAX30100 fabricado por Maxim Integrated. Posee dos Leds: un led rojo (660nm) y un led infrarrojo (920nm), un fotodetector, óptica especializada, filtro de luz ambiental entre 50 y 60Hz, y un conversor ADC delta-sigma de 16 bits y de hasta 1000 muestras por segundo. Además posee un sensor de temperatura interno para compensar los efectos de la temperatura en la medición.
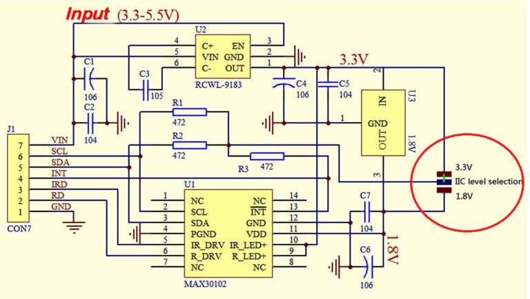
El chip MAX30102 necesita de dos voltaje para funcionar: 1.8V para alimentar la etapa lógica y un voltaje entre 3.3V-5V para los leds rojo e infrarrojo. El módulo MAX30102 incluye ambos reguladores de voltaje en placa por lo que solo se necesita una fuente de 3.3V-5V para la alimentación. Su consumo de corriente es mínimo, por lo que es ideal para aplicaciones portátiles. Posee comunicación digital de tipo I2C, normalmente con la dirección 0x57. El módulo permite seleccionar el voltaje de la comunicación I2C: 3.3V(por defecto, compatible con lógica de 5V) o 1.8V(cortando una pista y realizando un puente de soldadura en los PADs correspondientes).
El módulo pulsioxímetro MAX3102 puede trabajar directamente con lógica de 5V(Arduino Uno/Mega/Nano, PIC), asi como con lógica de 3.3V(ESP32/ESP8266,RASPBERRY PI). El módulo MAX30102 es ideal para aplicaciones como: equipos de monitoreo médico, asistentes de estado físico y wearables en general (smartwatch).
ESPECIFICACIONES TÉCNICAS
- Voltaje de Operación: 5V DC
- Regulador de voltaje de 3.3V y 1.8V en placa
- Interfaz de comunicación: I2C (compatible con 5v y 3.3v)
- Sensor: MAX30102 (Maxim Integrated)
- Led rojo de 660nm
- Led infrarrojo de 880nm
- Filtro de luz entre 50 y 60Hz
- ADC delta sigma de hasta 16 bits
- Temperatura de trabajo: -40°C hasta +85°C
- Dimensiones: 21*15 mm
- Peso: 2.6 gramos
CONEXIÓN
- VIN: 3.3V-5V DC
- GND: 0V
- SCL: I2C CLOCK
- SDA: I2C DATA
LINKS
- Conceptos sobre Pulsioximetría
- Tipos de pulsioxímetros
- Explicación del funcionamiento electrónico de un pulsioximetro
- Teoría de funcionamiento de los pulsioxímetros
- Video: Pulsioximetría
- Video: Circulación sanguínea
- Librería Sparkfun MAX3010X
- Librería para Arduino (Oxullo)
- Librería para Arduino (Kontakt)
- Proyecto Arduino y MAX30100
- Tutorial Arduino + MAX3010X [luisllamas]
- Tutorial Pulsioximetría con Arduino y MAX3010X [lastminuteengineers]
- Tutorial MAX30100 con Arduino [polaridad]
- Tutorial MAX30102 con ESP32 [microcontrollerslab]
- Video proyecto MAX30100


